Kubernetes in Picture
All kubernetes resources, services, components and etc... in picture
Kubernetes Big Picture
Cluster Schema
Cluster Schema

ChestSheet
ChestSheet

Commands
Commands

Road Map
K8S RoadMap

Helm Chart
Helm Chart

RollBack
RollBack

Traffic Routing
Traffic Routing

Kubernetes Terminology
Kubernetes Terminology

Controller Plan Components
Master Node Components
Master Node Components

Cloud Controller
Cloud Controller

Kube API-Server
Kube API-Server

Kube Scheduler
Kube Scheduler

Kube Control Manager
Kube Control Manager

Node Controller
Node Controller

Replication Controller
Replication Controller

Node Components
Kubelet
Kubelet

Kube Proxy
Kube Proxy

Kubernetes Release Strategy
K8S Release Strategy

Workloads
Pods
Pods

Static Pods
Static Pods

Deployment
Deployment

Daemon Set
Daemon Set
![S04-workload-daemonsets-1]
![S04-workload-daemonsets-2]
![S04-workload-daemonsets-3]
Services
K8S Services

Cluster IP
K8S Cluster IP

NodePort
NodePort

Load Balancer
Load Balancer

DNS
DNS

Labels and Selector
Labels and Selector

GroupBy App
GroupBy App

GroupBy Type
GroupBy Type

Manifest Usage
Manifest Usage

Rollout & Versioning
Rollout & Versioning

Deployment Strategy
Deployment Strategy

Upgrade
Upgrade

Rollback
Rollback

Configs
ENV variables
ENV variables

Pod Config Methods
Pod Config Methods

Security
TLS Certificates
TLS Certificates

Certification Types
Certification Types

Client Certificates
Client Certificates

All Services Certificates
All Services Certificates

ETCD Peers Cluster Certificates
ETCD

KubeConfig File
KubeConfig File

APIs
api (core group)
api (core group)

apis (named group)
apis (named group)

Authorization
RBAC Authorization
RBAC Authorization

Webhook Authorization
Webhook Authorization

RollBinding
Relation between RoleBinding, User and Namespace
RollBinding

Storage
CSI vs CNI vs CRI
CSI vs CNI vs CRI

Mount Volumes
Mount Volumes

PV & PVC
PV & PVC

Storage Class
Static Provisioning
Static Provisioning

Dynamic Provisioning
Dynamic Provisioning

Headless Services
Headless Service with Pod
Headless Service with Pod

StateFulSets Dedicated Storage
K8S StateFulSets Storage

Network Policy
Ingress & Egress Direction
Ingress & Egress Direction

Pods Default Connections
Pods Default Connections

Close Ingress or Egress Traffic
Close Ingress or Egress Traffic

Network In More Detail
Components Ports Numbers
Components Ports Numbers

Call Resources (Service, Pod) via DNS - FQDN
Call Resources (Service, Pod) via DNS - FQDN

Ingress Service
Ingress Schema
Ingress Schema

Ingress Schema with External LoadBalancer
Ingress Schema with External LoadBalancer

Ingress Controller + Ingress Resource
Ingress Controller + Ingress Resource

Requirement Resource Foreach Ingress Controller
Requirement Resource Foreach Ingress Controller

T-Shoot and Debug
Diagnostic Probes
Diagnostic Probes

Diagnostic Probes Flow
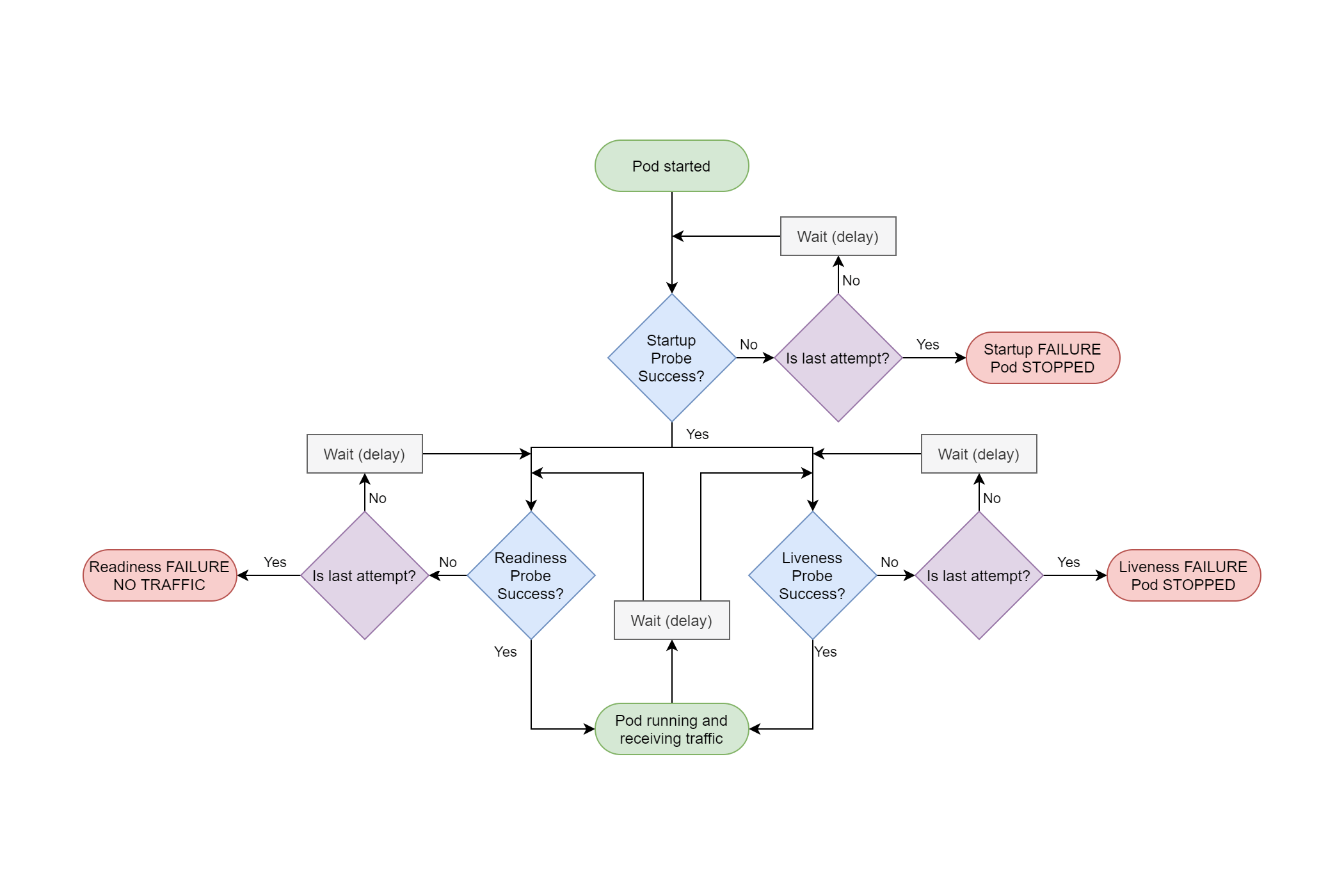
Diagnostic Probes Flow

Probes LifeCycle
K8S Probes

K8S debug flowchart
K8S debug flowchart
